氟化工是化工行业的一个子行业,产品具有高性能、高附加值,被称为黄金产业。氟化工主要分为无机氟化工和有机氟化工两大行业。无机氟化工产品是机械、电子、冶金等行业的重要原料和辅料,而有机氟化工产品则以其耐化学品、耐高低温、耐老化、低摩擦、绝缘等优异的性能而广泛应用于军工、化工、机械等领域。氟化工产业成为化工领域内发展速度最快的行业之一。氟化工的产生和发展与人类对氟元素及其化合物的认识和应用密不可分。
在自然界中,氟元素以单质或化合物的形式广泛分布,其中最重要的是氟化氢(HF)和四氟化硅(SiF4)。随着科技的进步和工业化生产的需要,人类开始了对氟元素及其化合物的开采和利用,逐步发展出无机氟化工和有机氟化工两大行业。
无机氟化工最早起源于20世纪初,当时主要利用萤石(CaF2)生产氢氟酸(HF),进而生产其他氟化物。后来,随着技术的进步和应用领域的扩展,无机氟化工逐渐发展成为门类齐全、产品种类繁多的行业。
有机氟化工的发展则是在第二次世界大战后,随着技术的进步和需求量的增加,逐渐发展成为以氯氟烃(CFCs)和氟氯烃(HCFCs)为主要产品的行业。
无机氟化工
无机氟化工主要分为以下几个类型:
1. 氟化盐:是一类含有氟离子的无机盐化合物,通常由金属阳离子与氟阴离子结合而成。这类化合物在工业、化工、冶金等领域具有广泛的应用。
2. 氟化铝:以氧化铝为原料生产的无水氟化铝,主要用于陶瓷和玻璃行业的生产。
3. 无水氟化钾:以氯化钾为原料生产的无水氟化钾,主要用于生产聚四氟乙烯、四氟乙烯等有机氟化物。
4. 其他氟化物:如氟化氢、氟化钠、氟化亚锡等,主要用于电子、冶金、陶瓷等行业。
除此之外,无机氟化工还包括含氟气体、氧化氟化物等。这些产品是氟化工行业的基础,被广泛应用于机械、电子、冶金、陶瓷等领域。
有机氟化工
有机氟化工主要涉及的是碳氟键的引入,主要的方法有:
1. 全氟化,元素氟可将有机化合物中的多重键用氟饱和并将碳-氢键全部转化为碳-氟键。由于反应大量放热,常伴随各种断键和一些偶合、聚合反应,产物极为复杂。高价金属氟化物如三氟化钴为较元素氟温和的氟化剂,可从萘和四氢萘的混合物制取全氟萘烷。其他类似的氟化剂为二氟化银、三氟化锰等。
2. 电化氟化。将有机化合物溶于无水氟化氢中,必要时添加少量导电体,于低压下进行电化反应 ,在阴极放出氢 ,化合物中的碳-氢键在阳极转化为碳-氟键,多重键被氟饱和,并发生一些降解反应。
氟化工设备的非标件包括以下几种:
1. 氟塑料衬里用钢管和管件:这些设备需要满足耐腐蚀、耐高温、耐低温等要求,通常需要定制加工。
2. 氟塑料衬里阀门和泵:这些设备也需要满足耐腐蚀、耐高温、耐低温等要求,需要定制加工。
3. 氟塑料衬里容器和塔器:这些设备的制造需要使用高精度数控机床和专用焊接设备,以确保设备的精度和密封性能。
4. 氟塑料衬里搅拌器、轴封、联轴器和机架:这些设备需要满足耐腐蚀、耐高温、耐低温等要求,需要定制加工。
5. 氟塑料衬里管道和管件:这些设备需要满足耐腐蚀、耐高温、耐低温等要求,需要定制加工。
总之,氟化工设备的非标件需要根据设备实际工况进行定制设计、加工制造及选材。在选用氟化工设备的非标件时,要关注其性能和品质,注重性价比,同时要注意保证其安全性和可靠性。
氟化工设备多采用非标件设备的原因有以下几点:
1. 定制化需求:由于不同客户的生产工艺和产品需求存在差异,氟化工设备需要针对特定情况进行定制化设计。非标件设备可以根据实际需要进行定制,更好地满足生产工艺和产品需求。
2. 耐腐蚀性要求:氟化工设备需要接触各种腐蚀性介质,如氢氟酸、氯氟烃等,因此设备必须具备一定的耐腐蚀性。非标件设备可以根据实际需要选择合适的材料和表面处理方式,提高设备的耐腐蚀性。
3. 高温高压要求:氟化工设备需要在高温高压条件下进行生产,因此设备必须具备一定的高温高压承载能力。非标件设备可以根据实际需要选择合适的材料和结构形式,提高设备的高温高压承载能力。
4. 安全性和可靠性要求:氟化工设备涉及到易燃易爆、有毒有害等危险物质,因此设备必须具备一定的安全性和可靠性。非标件设备可以根据实际需要设置相应的安全保护装置和故障诊断系统,提高设备的安全性和可靠性。
5. 节能环保要求:氟化工设备需要尽可能地降低能耗和减少环境污染,因此设备必须具备一定的节能环保性能。非标件设备可以根据实际需要采用先进的节能技术、环保材料等,提高设备的节能环保性能。
综上所述,氟化工设备多采用非标件设备可以更好地满足生产工艺和产品需求,提高设备的耐腐蚀性、高温高压承载能力、安全性和可靠性以及节能环保性能。
氟化工行业对环保的影响
在生产过程中,氟化工企业会产生大量的含氟废水、废气和固体废弃物,这些废弃物会对环境产生严重影响。例如,含氟废水直接排放到环境中会引起严重的水质污染,破坏生态环境;废气中含有的氟化物等有害物质不仅对大气环境造成污染,还会导致酸雨的形成;废固废弃物中含有大量的氟元素,在储存、运输和处置过程中容易产生二次污染,影响土壤和地下水的质量。
此外,因氟含量高,废水处理不当,还会严重腐蚀设备,加快设备折旧率,增加企业经济负担。因此,氟化工企业在生产过程中需要严格控制废弃物的产生和排放,积极采取环保措施,减少对环境的污染。
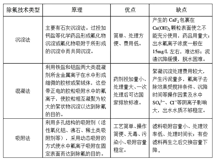
几种含氟废水处理技术的优缺点对比
按照国家工业废水排放标准,氟离子浓度应小于10 mg/L;对于饮用水,氟离子浓度要求在1mg/L以下。含氟废水的处理方法有多种,目前工程中应用最多的为化学沉淀、絮凝沉淀、吸附三种处理工艺。
1.化学沉淀法
对于高浓度含氟工业废水,一般采用钙盐沉淀法,即向废水中投加石灰,使氟离子与钙离子生成CaF2沉淀而除去。该工艺具有方法简单、处理方便、费用低等优点,但存在处理后出水很难达标、泥渣沉降缓慢且脱水困难等缺点。
氟化钙在18 ℃时于水中的溶解度为16.3 mg/L,按氟离子计为7.9 mg/L,在此溶解度的氟化钙会形成沉淀物。氟的残留量为10~20 mg/L时形成沉淀物的速度会减慢。当水中含有一定数量的盐类,如氯化钠、硫酸钠、氯化铵时,将会增大氟化钙的溶解度。因此用石灰处理后的废水中氟含量一般不会低于20~30mg/L。
石灰的价格便宜,但溶解度低,只能以乳状液投加,由于生产的CaF2沉淀包裹在Ca(OH)2颗粒的表面,使之不能被充分利用,因而用量大。投加石灰乳时,即使其用量使废水pH达到12,也只能使废水中氟离子浓度下降到15 mg/L左右,且水中悬浮物含量很高。当水中含有氯化钙、硫酸钙等可溶性的钙盐时,由于同离子效应而降低氟化钙的溶解度。含氟废水中加入石灰与氯化钙的混合物,经中和澄清和过滤后,pH为7~8时,废水中的总氟含量可降到10 mg/L左右。

为使生成的沉淀物快速聚凝沉淀,可在废水中单独或并用添加常用的无机盐混凝剂(如三氯化铁)或高分子混凝剂(如聚丙烯酰胺)。

为不破坏这种已形成的絮凝物,搅拌操作宜缓慢进行,生成的沉淀物可用静止分离法进行固液分离。在任何pH下,氟离子的浓度随钙离子浓度的增大而减小。在钙离子过剩量小于40mg/L时,氟离子浓度随钙离子浓度的增大而迅速降低,而钙离子浓度大于100mg/L时氟离子浓度随钙离子浓度变化缓慢。因此,在用石灰沉淀法处理含氟废水时不能用单纯提高石灰过剩量的方法来提高除氟效果,而应在除氟效率与经济性二者之间进行协调考虑,使之既有较好的除氟效果又尽可能少地投加石灰。这也有利于减少处理后排放的污泥量。
2.絮凝沉淀法
氟离子废水的絮凝沉淀法常用的絮凝剂为铝盐。铝盐投加到水中后,利用Al3+与F- 的络合以及铝盐水解中间产物和最后生成的Al(OH)3(am)矾花对氟离子的配体交换、物理吸附、卷扫作用去除水中的氟离子。与钙盐沉淀法相比,铝盐絮凝沉淀法具有药剂投加量少、处理量大、一次处理后可达国家排放标准的优点。硫酸铝、聚合铝等铝盐对氟离子都具有较好的混凝去除效果。

使用铝盐时,混凝最佳pH为6.4~7.2,但投加量大,根据不同情况每立方米水需投加150~1000 g,这会使出水中含有一定量的对人体健康有害的溶解铝。使用聚铝后,投加量可减少一半左右,絮凝沉淀的pH范围扩大到5~8。聚铝的除氟效果与聚铝本身的性质有关,碱化度为75%的聚铝除氟最佳,投加量以水中F与 Al的摩尔比为0.7左右时最佳。铝盐絮凝沉淀法也存在着明显的缺点,即使用范围小,若含氟量大,混凝剂使用量多,处理费用较大,产生污泥量多;氟离子去除效果受搅拌条件、沉降时间等操作因素及水中SO42-,Cl-等阴离子的影响较大,出水水质不够稳定,这与目前对混凝除氟机理认识还很不够有关,研究絮凝除氟机理具有明显的现实意义。
铝盐絮凝去除氟离子机理比较复杂,主要有吸附、离子交换、络合沉降三种作用机理。
吸附
铝盐絮凝沉淀除氟过程为静电吸附,最直接的证据是AC或PAC含氟絮体由于吸附了带电荷的氟离子,正电荷被部分中和,相同pH条件下ζ电位要比其本身絮体要低。另一证据是当水中SO42-,Cl-等阴离子的浓度较高时,由于存在竞争,会使絮凝过程中形成的Al(OH)3矾花对氟离子的吸附容量显著减少。
离子交换
氟离子与氢氧根的半径及电荷都相近,铝盐絮凝除氟过程中,投加到水中的 Al13O4(OH)147+等聚羟阳离子及其水解后形成的无定性Al(OH)3(am)沉淀,其中的OH-与F-发生交换,这一交换过程是在等电荷条件下进行的,交换后絮体所带电荷不变,絮体的ζ电位也不会因此升高或降低,但这一过程中释放出的OH-,会使体系的pH升高,说明离子交换也是铝盐除氟的一个重要的作用方式。
络合沉淀
F-能与Al3+等形成从AlF2+,AlF2+,AlF3到 AlF63-共6种络合物,溶液化学平衡的计算表明,在F-浓度为1×10-4~1×10-2 mol/L的铝盐混凝除氟体系中,pH为5~6的情况下,主要以AlF2+,AlF3,AlF4- 和AlF52-等形态存在,这些铝氟络合离子在絮凝过程中会形成铝氟络合物 (AlFx(OH)(3-x)和Na(x-3)AlFx)或夹杂在新形成的 Al(OH)3(am)絮体中沉降下来,絮体的IR和XPS谱图最终观察到的铝氟络离子AlFx(3-x)+一部分是络合沉降作用的结果,另一部分则可能是离子交换的产物。
3.吸附法
用于除氟的常用吸附剂主要有活性氧化铝、斜发沸石、活性氧化镁,近年来还报道了氟吸附容量较高的羟基磷灰石、氧化锆等。
利用这些吸附剂可将氟浓度为10 mg/L的废水处理到1 mg/L以下,达到饮用水的标准。这些吸附剂的基本情况总结于表1。表1列出的为原水氟质量浓度为10 mg/L左右和最佳运行条件下的常用氟吸附剂吸附容量变化范围。
表1 常用氟吸附剂的吸附容量变化范围

吸附法一般将吸附剂装入填充柱,采用动态吸附方式进行,操作简便,除氟效果稳定,但存在如下缺点:
吸附容量低
由表1可见,常用的吸附剂如斜发沸石和活性氧化铝吸附容量都不大,在0.06~2 mg/g之间。新近报道的羟基磷酸钙的氟吸附量可达3.5 mg/g,活性氧化镁的氟吸附为6~14 mg/g,但使用过程中易流失。以稀土氧化锆为主制成的氟吸附剂的吸附量可高达30 mg/g。这些新型的吸附剂虽价格比较贵,但处理后,吸附容量下降缓慢,可反复使用,是一个发展方向。粉煤灰中含有活性氧化铝,也可用于处理含氟废水,可直接往废水中投加,以废治废,成本低廉,缺点是氟吸附量小,投加量大,通常需投加40~100 mg/L才能使出水氟含量达到排放标准。
处理水量小
当水中氟离子浓度为5 mg/L时,每kg吸附剂一般只能处理10~1000 L 水,且吸附时间一般在0.5 h以上。吸附法只适用于处理水量较小的场合,如饮用水处理。
几种除氟技术比较

总结
利用化学沉淀法可以处理高浓度的含氟废水,氟离子初始浓度为1000~3000mg/L 时,石灰法处理后的最终浓度可达20~30 mg/L,该法操作简便,处理费用低。但由于泥渣沉降速度慢,需要添加氯化钙或其它絮凝剂,使沉淀加速。设法提高钙离子浓度及保持高的 pH而使氟化钙沉降是降低氟离子浓度的主要途径。另外,联合使用磷酸盐、镁盐、铝盐等,比单纯用钙盐除氟效果好。
絮凝沉淀法对高浓度含氟水除氟效果差,处理后水中硫酸根浓度偏高。
吸附法适用于水量较小的饮用水深度处理,吸附剂大多起阴离子交换作用,因此除氟效果十分明显,但都要加特殊的处理剂和设置特定设备,处理费用往往高于沉淀法,且操作复杂。使用羟基磷灰石活性氧化镁稀土金属氧化物等新型吸附剂可提高处理效果。
对于高浓度的含氟废水往往需进行两步处理,先用石灰进行沉淀,使氟含量降低到20 ~30mg/L,继而用吸附剂处理使氟含量降到10 mg/L以下。
鉴于含氟废水在种类、数量、氟含量及其它的污染物等方面差异甚大,因此在选择处理方法时,要根据实际,因地制宜。尤其注重以废治废的综合治理。
含氟水处理过程中,各种除氟机理有可能同时发生。开展除氟机理的研究工作,有助于现有除氟工艺的改善和除氟新方法的开发。
400-700-8899
在线留言