磷是人体所必需的重要的矿物质元素,人体摄入磷的主要来源为天然食物或食品磷酸盐添加剂,磷酸盐是几乎所有食物的天然成分之一。由于磷酸盐能改善或赋予食品一系列优异性能,因此早在一百多年前就开始应用于食品加工中,而大量使用则在二十世纪七十年以后。磷酸盐是应用较广泛、用量较大的食品添加剂门类之一,作为重要的食品配料和功能添加剂广泛应用于肉制品、禽肉制品、海产品、水果、蔬菜、乳制品、焙烤制品、饮料、土豆制品、调味料、方便食品等的加工过程中。在食品加工中使用的磷酸盐通常为钠盐、钙盐、钾盐以及作为营养强化剂的铁盐和锌盐,常用的食品级磷酸盐的品种有三十多种。

一、磷酸盐在食品加工中的用途介绍:
1、酸味剂:磷酸。
2、防腐剂:次磷酸钠。
3、抗结块剂:磷酸钙。
4、硬化剂:磷酸二氢钙。
5、保湿剂:聚偏磷酸钾。
6、反氧化剂:次磷酸钙。
7、改良淀粉添加剂:三偏焦磷酸、磷酸二氢钾。
8、面团改良剂:磷酸氢二铵、磷酸二氢铵、磷酸二氢钙、磷酸氢钙。
9、发酵剂:磷酸氢二铵、磷酸二氢铵、酸式焦磷酸钠、磷酸铝钠(酸性)。
10、发酵食品:磷酸二氢铵、磷酸氢二铵、磷酸二氢钙、磷酸二氢钙、磷酸二氢钾、磷酸氢二钾。
11、组织改良剂:焦磷酸钾、三聚磷酸钾、偏磷酸钠(不溶性)、磷酸氢二钠(玻璃质)、三聚磷酸钠。
12、螯合剂:磷酸二氢钙、磷酸、磷酸二氢钾、磷酸氢二钾、酸式焦磷酸钠、偏磷酸钠(不溶性),聚磷酸钠(玻璃状)。
13、乳化剂:磷酸钾、聚偏磷酸钾、焦磷酸钾、磷酸铝钠(碱性)、偏磷酸钠(不溶性)、磷酸二氢钠、磷酸氢二钠、聚磷酸钠(玻璃质)、焦磷酸钠。
14、缓冲剂:磷酸氢二铵、磷酸二氢铵、磷酸氢钙、磷酸钙、焦磷酸钙、磷酸二氢钾、磷酸氢二钾、酸式焦磷酸钠、磷酸二氢钠、磷酸氢二钠、磷酸钠、焦磷酸钠。
15、营养剂:磷酸二氢钙、磷酸氢钙、磷酸钙、焦磷酸钙、磷酸铁、焦磷酸铁、磷酸氢镁、磷酸镁、次磷酸锰、焦磷酸铁钠、磷酸二氢钠、磷酸氢二钠、磷酸钠、焦磷酸钠。
由上可看出:磷酸盐在食品加工中的功能主要有两点,一是品质改良剂,二是营养强化剂。
磷酸盐系列在食品工业中的作用机理
1、对金属离子的封闭作用
聚磷酸盐能与溶液中的金属离子Ca2+、Mg2+、Cu2+、Fe2+等螯合,生成可溶性螯合物,从而减少硬度,防止金属离子Cu2+、Fe2+等起催化作用,与水和蔬菜、水果果皮中的Cu2+螯合,使其很快软化,缩短蒸煮时间和提高果胶等提取率。特别是水果蔬菜罐头溶液中存在Cu2+、Fe2+等离子时,能促进维生素C的分解和色素褪色、变色、可防止肉类、禽类、鱼类腐败,以延长食品储存期限。同时磷酸盐还能阻止罐头中漂白剂过氧化氢的分解,从而提高漂白效果,并能除去金属离子中的臭味。聚磷酸盐可防止防止或延缓不饱和脂肪的氧化。抑制微生物生长,因而起防腐抑菌作用。
2、乳化分散作用
聚磷酸盐具有使水中难溶物质分散或现成稳定悬浮体的作用于,以防止悬浮液的附着、凝聚,如脂肪及蛋白质的乳化作用等。由于聚磷酸盐能使蛋白质的水溶胶质在脂肪球上现成一种胶膜,从而使脂肪更有效地分散在水中,因此广泛用于淀粉的磷酸化处理,色素的分散,乳化食品(干酪、乳制品、冰淇淋、色拉、调味汁等),以及用作香肠、肉末的分散稳定剂。
3、缓冲作用
无论正磷酸盐或磷酸盐,均为强缓冲剂,可有效的将介质中的液相稳定在一定pH值范围内,因此广泛的用作为食品调节剂,适当选择其Me2O/P2O5之比或聚合度,可在广泛规定的pH范围内起强的缓冲作用,以控制和保持稳定的pH变化范围,可使食品味道更鲜美。
4、蛋白作用
磷酸盐对蛋白质,胶球蛋白具有增强作用,因此可增加肉制品的水合性和保水性,提高水的浸透性,促进食品的软化和改善食品的质量,保持食品的优良风味,同时磷酸盐在奶制品中能防止牛奶加热时的凝集,防止奶蛋白与脂肪水分的分离。
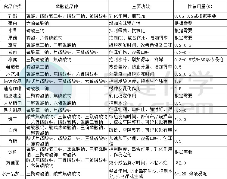
磷酸盐在食品加工过程中的应用很普遍,将典型实例列于下表中:

400-700-8899
在线留言