聚合氯化铝,简称PAC.是一种多羟基、多核络合体的阳离子型无机高分子絮凝剂, 固体产品外观为淡黄色。本产品的显著特点是净水效果明显, 絮凝沉淀速度快,沉降快、活性好。适应pH范围宽;对管道设备腐蚀性低;能有效去除水中色质、SS、COD、BOD及砷、汞等重金属离子;该产品广泛用于饮用水、工业用水和污水处理领域。
一、自来水厂净水药剂使用现状
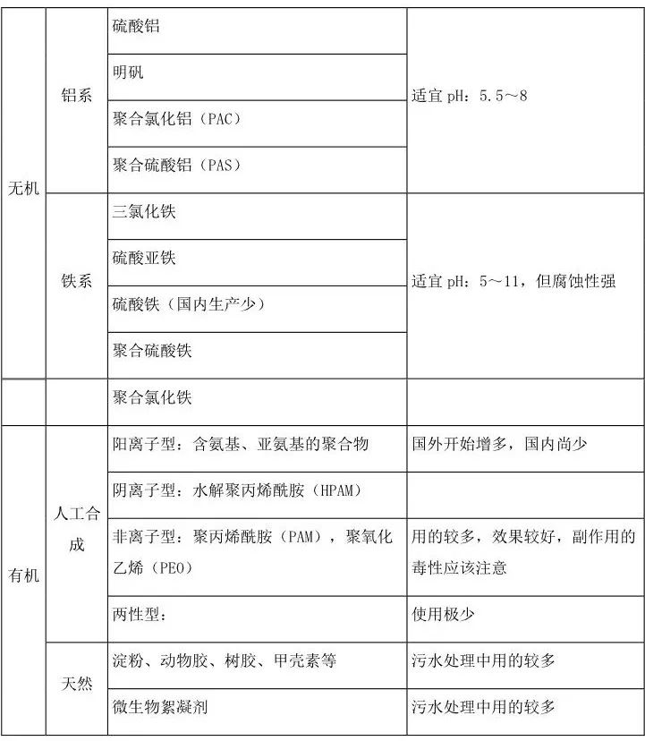
净水剂、絮凝剂、混凝剂就是投放入水中能和水中其它杂质产生反应的药剂。主要是起到净水的目的。常用到的净水剂、絮凝剂、混凝剂有聚合氯化铝、聚合氯化铝铁、碱式氯化铝、聚丙烯酰胺、硫酸亚铁、硫酸铝、聚合硫酸铁等。常用混凝剂见表2-1:
表2-1 常用混凝剂

二、常用混凝剂及各自优缺点
常用的无机混凝剂主要有硫酸铝、聚合氯化铝 、碱式氯化铝 、三氯化铁、硫酸亚铁、聚合铁等。
1.我们常用的硫酸铝为固态硫酸铝,采用固态硫酸铝运输方便,使用方便,粗制的价格也较低,但质量不稳定,杂质含量多,增加了药液配制和废渣排除方面的操作麻烦,水温低时水解较困难,形成的絮凝体比较松散,效果不及铁盐混凝剂。
2.聚合氯化铝又称为碱式氯化铝或羟基氯化铝,分子式﹝Al2(OH)nCl6-n﹞m。我国是研制PAC较早的国家之一,PAC早已得到广泛应用。其作用机理与硫酸铝相似,但效能优于硫酸铝,相同水质下,其投加量比硫酸铝少,对水的pH值变化适应性较强。
3.三氯化铁FeCl3.6H2O是铁盐混凝剂中最常用的一种。三氯化铁溶于水后,和铝盐相似,水合铁离子Fe(H2O)63+也进行水解,聚合反应。与硫酸铝相比,三氯化铁具有以下优点:适用的pH值范围较宽;形成的絮凝体比铝盐絮凝体密实;处理低温低浊水的效果优于硫酸铝;但三氯化铁腐蚀性较强,且固体易吸水潮解,不易保管。液体三氯化铁浓度一般在30%左右,价格较低,使用方便,但成分较复杂,需经化验无毒后方可使用。
4.聚合铁包括聚合硫酸铁与聚合氯化铁,目前常用的是聚合硫酸铁,它的混凝效果优于三氯化铁,它的腐蚀性远比三氯化铁小。
三、聚合氯化铝在制水过程中的应用

1.聚合氯化铝的作用
聚合氯化铝是一种无机高分子混凝剂,由于氢氧根离子的架桥作用和多价阴离子的聚合作用而生产的分子量较大、电荷较高的无机高分子水处理药剂。其混凝作用表现如下:
(1) 水中胶体物质的强烈电中和作用。
(2) 水解产物对水中悬浮物的优良架桥吸附作用。
(3) 对溶解性物质的选择性吸附作用。
2.聚合氯化铝的性能
(1) 净化后的水质优于硫酸铝混凝剂,净水成本与之相比低15-30%。
(2) 絮凝体形成快、沉降速度快,比硫酸铝等传统产品处理能力大。
(3) 消耗水中碱度低于各种无机混凝剂,因而可不投或少投碱剂。
(4) 适应的源水pH 5.0-9.0范围均可凝聚。
(5) 腐蚀性小,操作条件好。
(6) 溶解性优于硫酸铝。
(7) 处理水中盐分增加少,有利于离子交换处理和高纯制水。
(8) 对源水温度的适应性优于硫酸铝等无机混凝剂。
四、聚合氯化铝的分类
1.按型态分类
(1) 液体聚合氯化铝
未干燥的形态,有不用稀释,装卸使用方便,价格相对便宜的优点,缺点是运输需要罐车,单位运输成本增加(每吨固体相当于2-3吨液体)
(2) 固体聚合氯化铝
干燥后的形态,有运输方便的优点,不需要罐车,缺点是使用时还需要稀释,增加工作强度.
2.按工艺分类
(1) 滚筒式聚合氯化铝 铝含量一般,水不溶物高,多用于污水处理.
(2) 板框式聚合氯化铝 铝含量高,水不溶物低. 用于污水处理和饮用处理.
(3) 喷雾干燥聚合氯化铝 铝含量高,水不溶物低,溶解速度快.用于饮用水及更高标准水处理.
五、聚合氯化铝的使用方法及注意事项
1.使用方法
(1) 投加量视被处理水而不同,一般给水净化投加量约为:固体20—25Kg/km3(以商品计),可通过混凝搅拌试验确定。
(2) 配制可直接加入水中,加水量可按投加量和处理水量决定,加水后应搅拌均匀。
2.注意事项:
(1) 密切关注反应沉淀池状况,根据反映适时对加药量进行调整,如见沉淀池矾花少,余浊大,则投加量过少,如见沉淀矾花大且上翻,余浊高,则加药量过大,应适当调整。
(2) 投加药隔膜泵药箱需定期清理杂质,以防堵塞。
(3) 投加药管路设计要合理,混凝剂和碱液要分开投加,并每天冲洗管路,以防堵塞。
(4) 不同厂家或不同牌号的水处理药剂不能混合,并且不得与其他化学药品混存。
(5) 原液和稀释液稍有腐蚀性,但低于其他各种无机混凝剂。
(6) 产品有效储存期:液体半年,固体两年。固体产品潮后仍然可使用。
(7) 本产品经合理投加,净化后水质符合生活饮用水卫生标准。
(8) 产品包装为内衬塑料袋,外层为塑料腹膜编织袋,每袋重量25公斤。
(9) 存储于阴凉、干燥处,防止日晒雨淋。
六、影响混凝效果的因素
影响混凝效果的因素有很多,可概括为以下几点:
原水性质,包括水温、水化学特性(pH值等)、杂质性质和浓度等 ;投加的凝聚剂种类与数量 ;使用的絮凝设备及其相关水力参数。
1.水温
水温低时,通常絮凝体形成缓慢,絮凝颗粒细小、松散,凝聚效果较差。其原因有:
a. 无机盐水解吸热,低温时水解速度变慢;
b. 温度降低,粘度升高–布朗运动减弱;
c. 水温低时,胶体颗粒水化作用增强,妨碍凝聚;
d. 水温与水的pH值有关。
克服水温低效果差的措施:
a. 增加混凝剂的投加量,以改善颗粒之间的碰撞条件。
b. 投加助凝剂(如活化硅酸)或粘土以增加绒体重量和强度,提高沉速。
2.水的pH和碱度的影响
水的pH值对混凝效果的影响程度,与混凝剂种类有关;混凝时最佳pH范围与原水水质、去除对象等密切有关。当投加金属盐类凝聚剂时,其水解会生成H+,需要投加氢氧化钠进行调节pH至混凝最佳pH范围。
3.水中悬浮物浓度的影响
水中悬浮物浓度低,颗粒间碰撞机率下降,混凝效果差。可采取的对策有:
a. 加高分子助凝剂;
b. 加粘土
c. 投加混凝剂后直接过滤
如果原水悬浮物含量过高,为减少混凝剂的用量,通常投加高分子助凝剂。如黄河高浊度水常需投加有机高分子絮凝剂作为助凝剂。
七、应用聚合氯化铝作为混凝剂存在的问题
1.聚合氯化铝溶液的配制
采购的聚合氯化铝为固体,产品包装为内衬塑料袋,外层为塑料腹膜编织袋,每袋重量25kg,应存储于阴凉、干燥处,防止日晒雨淋。投加前需进行溶液的配置,大中型水厂通常建造混凝土溶解池并配置搅拌装置,搅拌的目的在于加速药剂溶解。在用的为药箱配搅拌装置,根据药箱液位定期进行药液的配制,增加了人工,且配置过程中有一定的危险因素存在,如压伤、腐蚀等。
2.聚合氯化铝的投加对管路布置的要求
根据实际生产,投加药隔膜泵药箱需定期清理杂质,以防堵塞;投加药管路设计要合理,混凝剂和碱液要分开投加,并每天冲洗管路,以防堵塞。
八、聚合氯化铝的使用发展方向
聚合氯化铝作为一种无机高分子混凝剂,广泛应用于城市给排水净化,如河流水、水库水、地下水等。
工业给水净化、城市污水处理、工业废水和废渣中有用物质的回收、促进洗煤废水中煤粉的沉降、淀粉制造业中淀粉的回收等。
各种工业废水的处理:印染废水、皮革废水、含氟废水、重金属废水、含油废水、造纸废水、洗煤废水、矿山废水、酿造废水、冶金废水、肉类加工废水、污水处理、造纸施胶、糖液精制 、铸造成型 、布匹防皱、催化剂载体、医药精制、水泥速凝、化妆品原料。
400-700-8899
在线留言